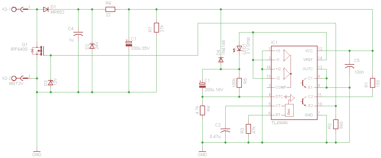
Abblendlicht Softstart 2006
Eine bekannte Krankheit des Astra G ist der hohe Glühlampenverschleiß
des Abblendlicht wegen einer etwas zu hohen Lichtmaschinenspannung. Die
Abhilfe von Opel ist ein Paar Widerstandskabel, die in die geschalteten
Plusleitungen in Reihe zu den Abblendlichtern eingesetzt werden. Eine
Alternative dazu ist eine elektronische Schaltung, die den Lampenstrom
durch eine Pulsweitenmodulation steuert. Zusätzlich zu einer ca. 5 %
geringeren Ausgangsspannung wird ein Sanftanlauf des Stromes beim
Einschalten realisiert. Dadurch wird der Einschaltstrom begrenzt, was
eine über seine gesamte Länge homogene Erhitzung des Glühdrahtes
gewährleistet. Das erhöht sich die Lebensdauer des Leuchtmittels
zusätzlich und es sieht gut aus.
Die Schaltung wird genauso wie der Widerstandsdraht in die Plusleitung
in Reihe zum Abbendlicht eingefügt. Die Versorgungsspannung für die
Steuerung wird aus der Sperrspannung des Längstransistors bzw. aus der
in der Zuleitungsinduktivität gespeicherten Energie beim Abschalten des
Längstransistors gewonnen. Die überflüssige Energie wird in der Z-Diode
D3 in Abwärme umgewandelt.
Ein Demo-Video mit den installierten Softstart-Modulen kann
heruntergeladen werden. Die Versorgungsspannung der Abblendlichter mit
den Softstartmodulen wird in dem Moment eingeschaltet, wenn die
Standlichter eingeschaltet werden. Die Helligkeit der Abblendlichter
nimmt darauf hin stetig zu und erreich nach wenigen Sekunden ihr
Maximum.
AstraG_Abblendlicht_Softstart_divx5_250kb.avi


Die bestückten Platinen werden in kleinen Aluminiumgehäusen eingegossen und im Motorraum befestigt.

