Steuerung Heizstrahler 2015
Einfache
Heizstrahler für den Wickeltisch haben nur einen An/Aus-Schalter. Der
integrierten Zeitsteuerung von komfortableren Modellen traue ich nicht.
Es soll für einen einfachen Strahler eine Steuerung mit folgenden
Eigenschaften gebaut werden:
- 230 V Netzspannung bei ca. 400 ... 600 W Nennleistung bzw. 1.7 ... 2.6 A Nennstrom
- stufenloses Dimmen der Ausgangsspannung
- ca. 2
... 3 s Softstart zur Schonung der Dimmer-Endstufe, da die
Leistungsaufnahme der kalter Heizwendel kurz nach dem Einschalten sehr
viel höher ist.
- für eine minimale Aufheizzeit soll
die ersten ca. 60 s der Dimmer deaktiviert und die volle Netzspannung
am Heizstrahler anliegen
- drei wählbare Betriebsmodi:
- automatisches Abschalten nach einer fest programmierten Zeit von ca. 15 min - Einschalten durch Fusstaster
- dauerhaftes Einschalten (für den Badetag)
- dauerhaftes Ausschalten (bzw. Sperren des Fusstasters)
- manuelles Abschalten soll jederzeit möglich sein
- im Ausgeschalteten Zustand soll aus Sicherheitsgründen die
gesamte Steuerung bis auf entsprechend ausgelegte mechanische Kontakte
vollständig Spannungsfrei sein
- kein zusätzlichen Kosten - alle Teile für den Bau müssen aus der Bastelkiste kommen (sinnvoller Abbau sinnloser Vorräte)
- keine Änderungen am Heizstrahler - die Steuerung wird als externe Box mit Netzanschluss und Steckdose ausgeführt
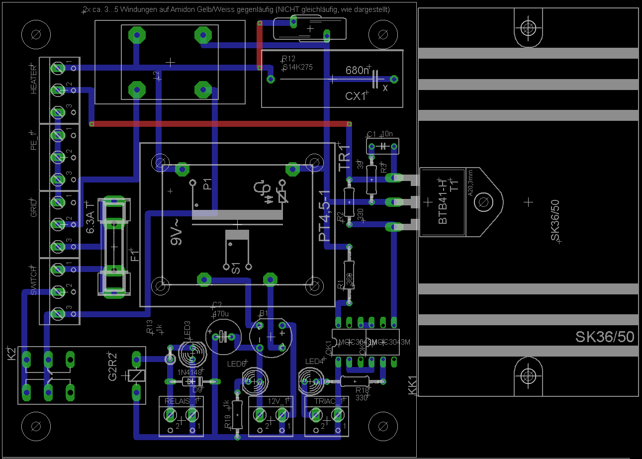
Der Leistungteil
Der Schaltplan zeigt den Dimmer oben rechts. Er bestehend aus einem
Leistungstriac vom Typ BTB41-600B mit passendem Snubber. Der Kühlkörper
muss die Verlustleistung von überschlägig V_T0 * I_rms /
Stromformfaktor = 0.9 V * 2.6 A / 1.11 = 2.1 W abführen können. Das
sollte kein Problem sein. Die Ansteuerung des Leistungstriacs erfolgt
über Optotriacs mit Nulldurchgangserkennung. Da die 400V-Optotriacs aus
der Bastelkiste etwas grenzwertig wären, sind zwei in Reihe geschaltet.
Auf eine Symmetrierung wurde in der Hoffnung verzichtet, dass auch so
wenigstens 600 V Sperrspannung erreicht werden. Eine Sicherung ist
obligatorisch. Das LC-Netzfilter und der Varistor oben links dient der
Dämpfung netzseitiger Störungen und zur begrenzung der
Spannungssteilheit - beides zum Schutz der Dimmer-Triacs. Da der Dimmer
als Wellenpaketsteuerung arbeitet werden keine signifikanten Störungen
erzeugt, die aufwändig bedämpft werden müssten.
In der Mitte wird über einen Transformator die Hilfsversorgungsspannung für das Steuerungsteil erzeugt.
Ein Netzrelais wird vom Steuerungsteil kontrolliert.
Der Betriebsmodus der Steuerung wird über den externen Doppelschalter entsprechend folgender Tabelle gewählt.
Betriebsmodus
|
oberer Schalter
|
unterer Schalter
|
"AUTOMATIK"
|
offen
|
geschlossen
|
"dauerhaft EIN"
|
geschlossen
|
geschlossen
|
"dauerhaft AUS"
|
egal
|
offen
|
Im Betriebsmodus "AUTOMATIK" wird der Timer über den zum oberen
Schalter parallel geschalteten Fusstaster gestartet. Dieser überbrückt
kurzzeitig die Relaiskontakte und gibt die Netzspannung für Dimmer und
Hilfsspannungsversorgung frei. Der Steuerungsteil schaltet dann sofort
das Relais ein und überbrückt den Fusstaster. Der Taster kann dann
losgelassen werden ohne die Netzspannung wieder zu verlieren. Nach dem
Ablaufen des Timers schaltet der Steuerungsteil das Relais ab, wodurch
die komplette Schaltung wieder Spannungsfrei geschaltet wird. Um den
Timer vor dessen Ende zu stoppen wird einfach kurzzeitig in den
Betriebsmodus "dauerhaft AUS" geschaltet. Durch die Unterbrechung der
Netzspannung bricht die Hilsspannungsversrgung ein und das Relais fällt
ab. Bei Rückkehr in den "AUTOMATIK"-Modus bleibt die Steuerung aus.

Das Layout für das Leistungsteil auf Lochrasterplatine:

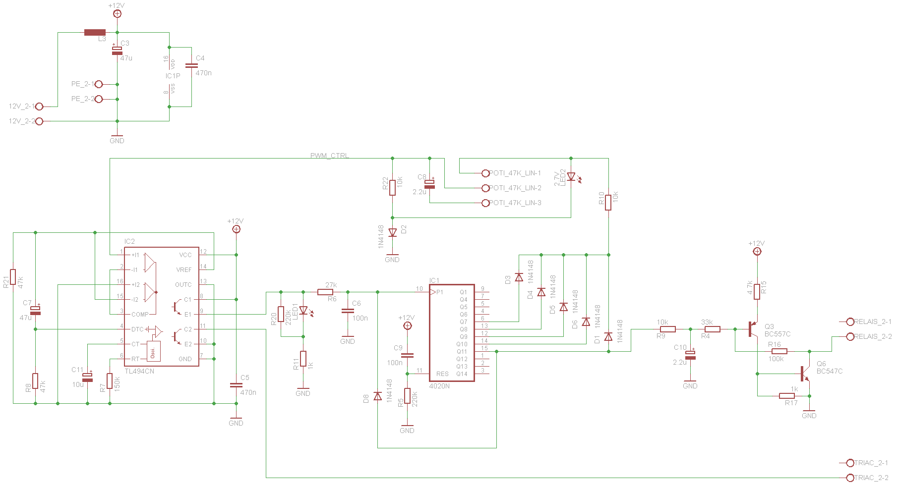
Der Steuerteil
Am effizientesten würde man für die Steuerung einen Mikrocontroller
einsetzen. Ich habe aber keinen passenden in der Bastelkiste. Daher
wurde die einzelnen Probleme mit diskreten, analogen und Logikbauteilen
gelöst.
Im Schaltplan oben links befindet sich die Glättung und Siebung der ungeregelten 12V Versorgungsspannung.
Der TL494 erzeugt mit C11 und R7 einen Takt mit einer Frequenz von ca.
1 Hz. Für den Soft-Start ist C7 und R8 am DTC-Eingang des TL494
verantwortlich. Der als nichtinvertierende Verstärker beschaltete
oberen Error-Amplifier beeinflusst das Tastverhältnis des
TL494-Ausgangssignals. Der untere Ausgang des TL494 steuert den Dimmer
an. Der obere Ausgang des TL494 arbeitet als Emitterfolger und steuert
den Takteingang des 14-Bit Zählers an. Der Spannungsabfall liegt durch
die Emitterfolger-Schaltung in Übereinstimmung mit dem Datenblatt im
Bereich um 2 V, was aber für den Zähler-IC kein Problem ist. Der
Tiefpass aus R6 und C6 musste nachträglich eingefügt werden, da ohne
diesen pro Takt über 60 Zählimpulse verursacht wurden. Er dient zum
"Entprellen" der TL494-Ausgangsstufe. Bei 1 Hz funktioniert diese
Lösung noch sehr gut. Insbesondere für höhere Taktfrequenzen sollte
hier unbedingt statt dessen ein Schmitt-Trigger vorgesehen werden.
Die Schaltung um Q3 und Q6 ist ein Schmitt-Trigger (Eingang 0 V -->
Ausgang durchgeschaltet, Eingang 12 V --> Ausgang offen). Der
vorgeschaltete Tiefpass aus R9 und R10 verzögert die Schaltflanke des
Zählerausganges um einige Millisekunden. Insbesonder R15 ist so
gewählt, dass die gesamte Stromverstärkung der Transistorschaltung
gross genug ist, um das Relais sicher durchsteuern zu können, ohne den
Tiefpass und den Ausgang des Zählers übermässig zu belasten.
Durch die Beschaltung des RESET-Einganges des Zählers liegen alle
dessen Ausgänge nach dem Einschalten der Versorgungsspannung bei 0 V.
Also wird nach dem Einschalten der Versorgungsspannung sofort das
Relais auf dem
Leistungsteil eingeschaltet, um den Fusstaster für die folgende
Zeitspanne zu überbrücken. Ausserdem liegt die Eingangsspannung des
Error-Amplifier vom TL494 für die ersten 64 Pulse bei 0 V. Dessen
Tastverhältnis liegt also fast bei 1 (Aufheizphase mit voller
Leistung). Erst nach dem 64. Puls liegt mindestens einer der
Zähler-Ausgänge Q7 ... Q11 auf 12 V. Diese sind durch D1 und D3 ... D6
in ODER-Logik verschaltet. Mit R10, LED2 und D2 wird eine hinreichend
stabile Festspannung von ca. 3.4 V erzeugt. Über das extern
angeschlossene 47K-Potentiometer kann dann am Error-Amplifier-Eingang
eine Spannung zwischen 0.7 V und 3.4 V gewählt werden, die das
Tastverhältnis vom TL494 zwischen fast 1 und ca. 0.2 einstellt.
Nach 1024 Pulsen oder ca. 17 min geht der Zähler-Ausgang Q11 von 0 V
auf 12 V. Dadurch wird der Schmitt-Trigger aus Q3 und Q6 ausgeschaltet.
Das Relais im Leistungsteil geht aus. Die Phasenlage des
Zähler-Taktsignales zum Dimmer-Steuersignal und die Tiefpässe aus R6
und C6 und R9 und C10 sorgen dafür, dass immer zuerst der Triac des
Dimmers ausgeschaltet wird, bevor das Relais abfällt, um dessen
Lebensdauer deutlich zu verlängern. Im "AUTOMATIK"-Modus würde die
Versorgungsspannung unterbrochen und der Timer-Zyklus wäre beendet.
Im "dauerhaft EIN"-Modus würde zwar auch das Relais abfallen, aber der
obere externe Schalter überbrückt das Relais und versorgt die Schaltung
weiterhin mit Versorgungsspannung. Die Diode D8 sperrt das
Zähler-Taktsignal. Das verhindert einen Zählerüberlauf nach 8192 Takten
oder ca. 2.5 h mit anschliessender "Ausfheizphase" bei Tastverhältnis
nahe 1.

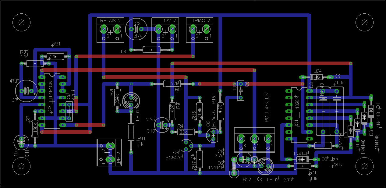
Das Layout für das Steuerteil auf Lochrasterplatine:

Der fertige Aufbau auf Lochrasterplatinen und mit Gehäuse aus Holzresten:




Der Fusstaster aus einem alten Aufputztaster:
